獨立、客觀、公正、誠信
財庫〔2020〕46號
各中央預算單位辦公廳(室),各省、自治區、直轄市、計劃單列市財政廳(局)、工業和信息化主管部門,新疆生產建設兵團財政局、工業和信息化主管部門:
為貫徹落實《關於促進中小企業健康發展的指導意見》,發揮政府采購政策功能,促進中小企業發展,根據《中華人民共和國政府采購法》《中華人民共和國中小企業促進法》等法律法規,財政部、工業和信息化部製定了《政府采購促進中小企業發展管理辦法》。現印發給你們,請遵照執行。
附件:政府采購促進中小企業發展管理辦法
財 政 部 工業和信息化部
2020 年 12 月 18 日
政府采購促進中小企業發展管理辦法
第一條 為了發揮政府采購的政策功能,促進中小企業健康發展,根據《中華人民共和國政府采購法》《中華人民共和國中小企業促進法》等有關法律法規,製定本辦法。
第二條 本辦法所稱中小企業,是指在中華人民共和國境內依法設立,依據國務院批準的中小企業劃分標準確定的 中型企業、小型企業和微型企業,但與大企業的負責人為同一人,或者與大企業存在直接控股、管理關係的除外。
符合中小企業劃分標準的個體工商戶,在政府采購活動中視同中小企業。
第三條 采購人在政府采購活動中應當通過加強采購需求管理,落實預留采購份額、價格評審優惠、優先采購等措施,提高中小企業在政府采購中的份額,支持中小企業發展。
第四條 在政府采購活動中,供應商提供的貨物、工程或者服務。符合下列情形的,享受本辦法規定的中小企業扶持政策:
(一)在貨物采購項目中,貨物由中小企業製造,即貨物由中小企業生產且使用該中小企業商號或者注冊商標;
(二)在工程采購項目中,工程由中小企業承建,即工程施工單位為中小企業;
(三)在服務采購項目中,服務由中小企業承接,即提供服務的人員為中小企業依照《中華人民共和國勞動合同法》訂立勞動合同的從業人員。 在貨物采購項目中,供應商提供的貨物既有中小企業製造貨物,也有大型企 業製造貨物的,不享受本辦法規定的中小企業扶持政策。 以聯合體形式參加政府采購活動,聯合體各方均為中小企業的,聯合體視同中小企業。其中,聯合體各方均為小微企業的,聯合體視同小微企業。
第五條 采購人在政府采購活動中應當合理確定采購項目的采購需求,不得以企業注冊資本、資產總額、營業收入、從業人員、利潤、納稅額等規模條件和 財務指標作為供應商的資格要求或者評審因素,不得在企業股權結構、經營年限等方麵對中小企業實行差別待遇或者歧視待遇。
第六條 主管預算單位應當組織評估本部門及所屬單位政府采購項目,統籌製定麵向中小企業預留采購份額的具體方案,對適宜由中小企業提供的采購項目和采購包,預留采購份額專門麵向中小企業采購,並在政府采購預算中單獨列示。
符合下列情形之一的,可不專門麵向中小企業預留采購份額:
(一)法律法規和國家有關政策明確規定優先或者應當麵向事業單位、社會組織等非企業主體采購的;
(二)因確需使用不可替代的專利、專有技術,基礎設施限製,或者提供特定公共服務等原因,隻能從中小企業之外的供應商處采購的;
(三)按照本辦法規定預留采購份額無法確保充分供應、充分競爭,或者存在可能影響政府采購目標實現的情形;
(四)框架協議采購項目;
(五)省級以上人民政府財政部門規定的其他情形。
除上述情形外,其他均為適宜由中小企業提供的情形。
第七條 采購限額標準以上,200 萬元以下的貨物和服務采購項目、400 萬元以下的工程采購項目,適宜由中小企業提供的,采購人應當專門麵向中小企業采購。
第八條 超過 200 萬元的貨物和服務采購項目、超過 400 萬元的工程采購項目中適宜由中小企業提供的,預留該部分采購項目預算總額的 30%以上專門麵向中小企業采購, 其中預留給小微企業的比例不低於 60%。預留份額通過下列措施進行:
(一)將采購項目整體或者設置采購包專門麵向中小企業采購;
(二)要求供應商以聯合體形式參加采購活動,且聯合體中中小企業承擔的部分達到一定比例;
(三)要求獲得采購合同的供應商將采購項目中的一定比例分包給一家或者多家中小企業。
組成聯合體或者接受分包合同的中小企業與聯合體內其他企業、分包企業之間不得存在直接控股、管理關係。
第九條 對於經主管預算單位統籌後未預留份額專門麵向中小企業采購的采購項目,以及預留份額項目中的非預留部分采購包,采購人、采購代理機構應當對符合本辦法規定的小微企業報價給予 6%-10%(工程項目為 3%-5%)的扣除,用扣除後的價格參加評審。適用招標投標法的政府采購工程建設項目,采用綜合評估法但未采用低價優先法計算價格分的,評標時應當在采用原報價進行評分的 基礎上增加其價格得分的 3%-5%作為其價格分。
接受大中型企業與小微企業組成聯合體或者允許大中型企業向一家或者多家小微企業分包的采購項目,對於聯合協議或者分包意向協議約定小微企業的合同 份額占到合同總金額 30%以上的,采購人、采購代理機構應當對聯合體或者大中型企業的報價給予 2%-3%(工程項目為 1%-2%)的扣除,用扣除後的價格參加評審。適用招標投標法的政府采購工程建設項目,采用綜合評估法但未采用低價優 先法計算價格分的,評標時應當在采用原報價進行評分的基礎上增加其價格得分 的 1%-2%作為其價格分。組成聯合體或者接受分包的小微企業與聯合體內其他企 業、分包企業之間存在直接控股、管理關係的,不享受價格扣除優惠政策。
價格扣除比例或者價格分加分比例對小型企業和微型企業同等對待,不作區分。具體采購項目的價格扣除比例或者價格分加分比例,由采購人根據采購標的相關行業平均利潤率、市場競爭狀況等,在本辦法規定的幅度內確定。
第十條 采購人應當嚴格按照本辦法規定和主管預算單位製定的預留采購份額具體方案開展采購活動。預留份額的采購項目或者采購包,通過發布公告方式 邀請供應商後,符合資格條件的中小企業數量不足 3 家的,應當中止采購活動, 視同未預留份額的采購項目或者采購包,按照本辦法第九條有關規定重新組織采購活動。
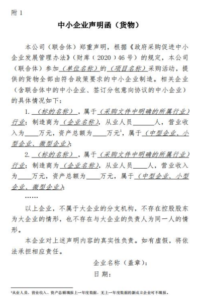
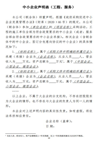
第十一條 中小企業參加政府采購活動,應當出具本辦法規定的《中小企業聲明函》(附 1),否則不得享受相關中小企業扶持政策。任何單位和個人不得要求供應商提供《中小企業聲明函》之外的中小企業身份證明文件。
第十二條 采購項目涉及中小企業采購的,采購文件應當明確以下內容:
(一)預留份額的采購項目或者采購包,明確該項目或相關采購包專門麵向中小企業采購,以及相關標的及預算金額;
(二)要求以聯合體形式參加或者合同分包的,明確聯合協議或者分包意向協議中中小企業合同金額應當達到的比例,並作為供應商資格條件;
(三)非預留份額的采購項目或者采購包,明確有關價格扣除比例或者價格分加分比例;
(四)規定依據本辦法規定享受扶持政策獲得政府采購合同的,小微企業不得將合同分包給大中型企業,中型企業不得將合同分包給大型企業;
(五)采購人認為具備相關條件的,明確對中小企業在資金支付期限、預付款比例等方麵的優惠措施;
(六)明確采購標的對應的中小企業劃分標準所屬行業;
(七)法律法規和省級以上人民政府財政部門規定的其他事項。
第十三條 中標、成交供應商享受本辦法規定的中小企業扶持政策的,采購人、 采購代理機構應當隨中標、成交結果公開中標、成交供應商的《中小企業聲明函》。
適用招標投標法的政府采購工程建設項目,應當在公示中標候選人時公開中標候選人的《中小企業聲明函》。
第十四條 對於通過預留采購項目、預留專門采購包、要求以聯合體形式參加或者合同分包等措施簽訂的采購合同,應當明確標注本合同為中小企業預留合同。其中,要求以聯合體形式參加采購活動或者合同分包的,應當將聯合協議或者分包意向協議作為采購合同的組成部分。
第十五條 鼓勵各地區、各部門在采購活動中允許中小企業引入信用擔保手段,為中小企業在投標(響應)保證、履約保證等方麵提供專業化服務。鼓勵中小企業依法合規通過政府采購合同融資。
第十六條 政府采購監督檢查、投訴處理及政府采購行政處罰中對中小企業的認定,由貨物製造商或者工程、服務供應商注冊登記所在地的縣級以上人民政府中小企業主管部門負責。
中小企業主管部門應當在收到財政部門或者有關招標投標行政監督部門關於協助開展中小企業認定函後 10 個工作日內做出書麵答複。
第十七條 各地區、各部門應當對涉及中小企業采購的預算項目實施全過程績效管理,合理設置績效目標和指標,落實扶持中小企業有關政策要求,定期開展績效監控和評價,強化績效評價結果應用。
第十八條 主管預算單位應當自 2022 年起向同級財政 部門報告本部門上一年度麵向中小企業預留份額和采購的 具體情況,並在中國政府采購網公開預留項目執行情況(附 2)。未達到本辦法規定的預留份額比例的,應當作出說明。
第十九條 采購人未按本辦法規定為中小企業預留采購份額,采購人、采購代理機構未按照本辦法規定要求實施價格扣除或者價格分加分的,屬於未按照規定 執行政府采購政策,依照《中華人民共和國政府采購法》等國家有關規定追究法律責任。
第二十條 供應商按照本辦法規定提供聲明函內容不實的,屬於提供虛假材料謀取中標、成交,依照《中華人民共和國政府采購法》等國家有關規定追究相應責任。
適用招標投標法的政府采購工程建設項目,投標人按照本辦法規定提供聲明函內容不實的,屬於弄虛作假騙取中標,依照《中華人民共和國招標投標法》等國家有關規定追究相應責任。
第二十一條 財政部門、中小企業主管部門及其工作人員在履行職責中違反本辦法規定及存在其他濫用職權、玩忽職守、徇私舞弊等違法違紀行為的,依照《中華人民共和國政府采購法》《中華人民共和國公務員法》《中華人民共和國監察法》《中華人民共和國政府采購法實施條例》等國家有關規定追究相應責任;涉嫌犯罪的,依法移送有關國家機關處理。
第二十二條 對外援助項目、國家相關資格或者資質管理製度另有規定的項目,不適用本辦法。
第二十三條 關於視同中小企業的其他主體的政府采購扶持政策,由財政部會同有關部門另行規定。
第二十四條 省級財政部門可以會同中小企業主管部門根據本辦法的規定製定具體實施辦法。
第二十五條 本辦法自 2021 年 1 月 1 日起施行。《財政部工業和信息化部關於印發〈政府采購促進中小企業發展暫行辦法〉的通知》(財庫﹝2011﹞181 號) 同時廢止。
附:1.中小企業聲明函
2.麵向中小企業預留項目執行情況公告



