獨立、客觀、公正、誠信
浙財采監〔2021〕7 號
省級各單位:
為做好省級小額中介服務采購管理工作,經委托杭州市公共資源交易中心組織公開征集,省財政廳確定了 2021-2022 年度省級網上服務市場會計、審計和資產估等小額中介服務(定點采購)機構,現將結果予以公布。相關事項說明如下:
一、實施範圍
省級國家機關、事業單位和團體組織(以下簡稱省級預算單位)采購預算金額在公開招標數額標準以下的會計、審計和資產評估服務。
二、服務機構、服務協議期限及承諾優惠率
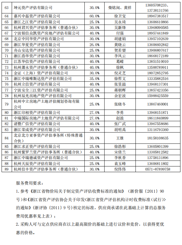
浙江浙經天策會計師事務所有限公司等144 家單位為本次會計、審計等小額中介服務的入圍機構;杭州恒升資產評估有限公司等 89 家單位為本次資產評估服 務的入圍機構(供應商名單、聯係方式和承諾優惠率詳見附件 1、2)。服務協議 期限自《2021-2022 年度省級網上服務市場會計、審計服務(定點采購)項目框架 協議》或《2019-2020 年度省級網上服務市場資產評估服務(定點采購)項目框架協議》(範本詳見附件 3、4)生效之日起至 2022 年 12 月 31 日止。
三、其他規定
1.省級預算單位在政采雲平台電子賣場的網上服務市場-小額中介服務係統實施采購。操作手冊在政采雲平台發布。
2.按照承諾入圍文件的規定,入圍後交易采用直接議價和二次競價相結合的模式。預算金額在分散采購限額標準以上的項目,由省級預算單位事先確定需求標準,擇優選擇三家以上入圍供應商,在承諾的優惠率的基礎上再進行競價;預算金額在分散采購限額標準以下的項目,省級預算單位可以直接擇優確定一家入圍供應商進行議價,也可以進行二次競價。
3.非在杭省級預算單位可以按照本通知規定實施采購,也可以按照屬地有關規定采購。
4.有關聯係人及聯係方式
政策谘詢:省財政廳采監處馮華,辦電:;
交易協調:省政府采購中心張嫣,辦電:;
技術支持:政采雲平台,客服電話:4008817190。
附件:
1.2021-2022 年度省級網上服務市場會計、審計服務(定點采購)機構名單
2.2021-2022 年度省級網上服務資產評估服務(定點采購)機構名單
3.2021-2022 年度省級網上服務市場會計、審計服務(定點采購)項目框架協議(範本)
4.2021-2022 年度省級網上服務資產評估服務(定點采購)項目框架協議(範本)
浙江省財政廳
2021 年 3 月 4 日








附件 3
2021-2022 年度浙江省級網上服務市場
會計服務、審計服務(定點采購)項目框架協議
(範本)
編號:
采購機構(甲方):
供應商(乙方):
根據“杭州市公共資源交易中心(杭州市政府采購中心)關於 2021-2022 年度浙江省本級、杭州市網上服務市場會計服務、審計服務(定點采購)項目公開征集供應商的通知”(項目編號:HZZFCG-2020-137)要求、審核結果和《中華人 民共和國政府采購法》等相關法律法規要求,雙方經協商,達成以下條款:
第一條 協議有效期為 2021 年 月 日至 2022 年 12 月 31 日。期限屆滿後,采購監管部門可視情況決定是否延期。乙方應根據本項目征集通知的要求和申請資料的承諾,及時向采購人提供高質量的服務,不得提出本協議書內容之外的任何不利於采購人的附加條件。
第二條 乙方應遵守以下服務標準:
1.自覺遵守有關規定,嚴格執行會計、審計製度、廉政紀律和職業道德,保守采購人和被審計單位、服務對象資料數據的秘密;
2.嚴格按照采購人的有關規定和要求實施會計服務、審計服務,接受采購人的指導、監督和管理,同時按采購人的質量和進度要求及時提供結果以及與服務事項相關的資料。按采購人規定的格式、要求起草有關文書和其他材料;
3.不得將承接的業務對外轉包,不得以任何借口違反會計準則、審計準則和質量控製準則,降低執業(工作)質量,並同意對承擔相關業務的質量向社會公 示;
4.願意接受相關部門對項目質量的審查考核。
第三條 服務保證
乙方與采購人簽訂合同後應按約定時間完成會計服務工作或出具審計報告,並通過采購人驗收。乙方提供會計、審計服務時,服務要求應按不低於國家、省有關部門規定的服務標準執行。
第四條 議價、競價模式
1.議價:由采購人先確定需求標準,再從定點供應商中擇優選擇一家進行價格商議的采購模式。
2.競價:由采購人先確定需求標準,再從定點供應商中擇優選擇三家(含)以上進行報價的采購模式。
3.如交易規則發生變化,有新規定的,則應從其規定。
第五條 服務費用要求
1.參考省物價局《關於調整會計師事務所服務收費標準的通知》(浙價服〔2011〕91 號)核定的標準下限,乙方承諾在此基礎上計算的總服務費用優惠 %;
2.采用計時收費的,乙方報價不得超過:注冊會計師或高級會計師 1000 元/ 天。采購人有獎懲製度的,雙方另行協商。
3.采購人可與乙方在以上最高限價的基礎上進行議價和競價,以獲得更優惠的價格。
第六條 費用結算
按照采購人和乙方簽訂的會計、審計服務委托合同的約定支付。
第七條 履約監管
根據《浙江省政府采購電子賣場采購管理暫行辦法》、《浙江省政府采購供應商注冊及誠信管理暫行辦法》、協議書等相關規定,在網上采購係統中設置相應考核指標,對乙方網上采購活動行為、履約行為及履約滿意度等進行考核評價。
采購監管部門、集采機構(省本級、市各級)將不定期對乙方的履約情況進行檢查,發現乙方違反政府采購相關規定、未按照協議約定和承諾以及其他違法違規行為的,采購監管部門、集采機構(省本級、市各級)將依據相關規定予以處理,甲方也將視情況提前終止協議。
采購人如反映乙方有違反政府采購相關規定、未按照協議約定和承諾以及其他違法違規行為的,采購監管部門、集采機構(采購人同級)將重點約談乙方,如乙方無法提供合理解釋或拒不改正的,采購監管部門、集采機構(采購人同級)將依據相關規定予以處理,甲方也將視情況提前終止協議。
在協議有效期內,如采購監管部門、集采機構(省本級、市各級)要求,乙方應配合提供任何與本項目有關的數據、情況、技術資料、相應證明等材料。
第八條 采購人和乙方發生爭議的解決
采購人和乙方如發生糾紛,應當及時協商解決,並按《浙江省政府采購合同暫行辦法》《中華人民共和國政府采購法》《中華人民共和國合同法》或其他法律法規的規定處理。
第九條 本協議爭議的解決 本協議如發生糾紛,甲、乙應當及時協商解決,如協商不成,按《中華人民 共和國政府采購法》《中華人民共和國合同法》或其他法律法規的規定處理。
第十條 違約責任
1.雙方要嚴格按協議書履約;
2.如乙方違反本項目征集通知和協議書的有關規定,甲方有權根據本項目征集通知規定和政府采購相關規定對乙方進行處理,並有權提前終止協議書。
3.未經甲方同意,乙方不得擅自中止本協議,否則甲方有權扣減乙方誠信分並計入誠信檔案。
第十一條 協議的生效
1.本協議經甲乙雙方法定代表人或其委托人簽字及甲乙雙方蓋章後生效。
2.協議履行期內甲乙雙方均不得隨意變更或解除協議。協議書若有未盡事宜,需經雙方共同協商,作出補充規定,補充規定與本協議書有同等法律效力。
3.本項目征集通知文件(項目編號:HZZFCG-2020-137)、申請資料及審核過程中形成的文字資料均作為本協議的組成部分,具有同等效力。
4.本協議一式三份,甲方、乙方、浙江省政府采購中心各執一份。(浙江省政 府采購中心項目聯係人:張嫣,聯係電話:)
甲方(蓋章): 乙方(蓋章):
法定代表人 法定代表人
或授權代表(簽字): 或授權代表(簽字):
地址: 地址:
聯係人: 聯係人:
聯係電話: 聯係電話:
傳真: 傳真:
附件 4
2021-2022 年度浙江省級網上服務市場
資產評估服務(定點采購)項目框架協議
(範本)
編號:
采購機構(甲方):
供應商(乙方):
根據“杭州市公共資源交易中心(杭州市政府采購中心)關於2021-2022 年度浙江省本級、杭州市網上服務市場資產評估服務(定點采購)項目公開征集供 應商的通知”(項目編號:HZZFCG-2020-149)要求、審核結果和《中華人民共和 國政府采購法》等相關法律法規要求,雙方經協商,達成以下條款:
第一條 協議有效期為 2021 年 2 月 1 日至 2022 年 12 月 31 日。期限屆滿後,采購監管部門可視情況決定是否延期。乙方應根據本項目征集通知的要求和申請資料的承諾,及時向采購人提供高質量的服務,不得提出本協議書內容之外的任何不利於采購人的附加條件。
第二條 乙方應遵守以下服務標準:
供應商提供的資產評估服務必須符合國家相關法律法規及行業相關規定,並做到:
1.自覺遵守有關規定,嚴格執行資產評估服務廉政紀律和職業道德,保守工作資料數據的秘密。
2.嚴格按照采購人的有關規定和要求實施資產評估等服務,接受采購人的指導、監督和管理,同時按采購人的質量和進度要求及時提供結果以及與服務事項 相關的資料。按采購人規定的格式、要求起草有關文書和其他材料。
3.不得將承接的業務對外轉包,不得以任何借口違反資產評估相關準則和質量控製準則,降低執業質量,並同意對承擔相關業務的質量向社會公示;
4.願意接受相關部門對項目質量的審查考核。
第三條 服務保證 乙方與采購人簽訂合同後按約定的時間完成資產評估報告並通過采購人驗 收。
第四條 議價、競價模式
1.議價:由采購人先確定需求標準,再從定點供應商中擇優選擇一家進行價格商議的采購模式。
2.競價:由采購人先確定需求標準,再從定點供應商中擇優選擇三家(含)以上進行報價的采購模式。
3.如交易規則發生變化,有新規定的,則應從其規定。
第五條 服務費用要求
1.參考《浙江省物價局關於製定資產評估收費標準的通知》(浙價服〔2011〕 90 號)和《浙江省資產評估協會關於印發<浙江省資產評估機構計時收費標準(試 行)>的通知》(浙評協〔2011〕9 號)核定的標準,乙方承諾在此基礎上計算的總 服務費用優惠%;
2.采購人可與乙方在以上最高限價的基礎上進行議價和競價,以獲得更優惠的價格。
第六條 費用結算
按照采購人和乙方簽訂的資產評估服務委托合同的約定支付。
第七條 履約監管
根據《浙江省政府采購電子賣場采購管理暫行辦法》、《浙江省政府采購供應商注冊及誠信管理暫行辦法》、協議書等相關規定,在網上采購係統中設置相應考核指標,對乙方網上采購活動行為、履約行為及履約滿意度等進行考核評價。
采購監管部門、集采機構(省本級、市各級)將不定期對乙方的履約情況進行檢查,發現乙方違反政府采購相關規定、未按照協議約定和承諾以及其他違法 違規行為的,采購監管部門、集采機構(省本級、市各級)將依據相關規定予以處理,甲方也將視情況提前終止協議。
采購人如反映乙方有違反政府采購相關規定、未按照協議約定和承諾以及其他違法違規行為的,采購監管部門、集采機構(采購人同級)將重點約談乙方,如乙方無法提供合理解釋或拒不改正的,采購監管部門、集采機構(采購人同級)將依據相關規定予以處理,甲方也將視情況提前終止協議。
在協議有效期內,如采購監管部門、集采機構(省本級、市各級)要求,乙方應配合提供任何與本項目有關的數據、情況、技術資料、相應證明等材料。
第八條 采購人和乙方發生爭議的解決
采購人和乙方如發生糾紛,應當及時協商解決,並按《浙江省政府采購合同暫行辦法》《中華人民共和國政府采購法》《中華人民共和國合同法》或其他法 律法規的規定處理。
第九條 本協議爭議的解決
本協議如發生糾紛,甲、乙應當及時協商解決,如協商不成,按《中華人民共和國政府采購法》《中華人民共和國合同法》或其他法律法規的規定處理。
第十條 違約責任
1、雙方要嚴格按協議書履約;
2、如乙方違反本項目征集通知和協議書的有關規定,甲方有權根據本項目征集通知規定和政府采購相關規定對乙方進行處理,並有權提前終止協議書。
3、未經甲方同意,乙方不得擅自中止本協議,否則甲方有權扣減乙方誠信分並計入誠信檔案。
第十一條 協議的生效
1.本協議經甲乙雙方法定代表人或其委托人簽字及甲乙雙方蓋章後生效。
2.協議履行期內甲乙雙方均不得隨意變更或解除協議。協議書若有未盡事宜,需經雙方共同協商,作出補充規定,補充規定與本協議書有同等法律效力。
3.本項目征集通知文件(項目編號:HZZFCG-2020-149)、申請資料及審核過程中形成的文字資料均作為本協議的組成部分,具有同等效力。
4.本協議一式三份,甲方、乙方、浙江省政府采購中心各執一份。(浙江省政府采購中心項目聯係人:張嫣,聯係電話:。)
甲方(蓋章): 乙方(蓋章):
法定代表人 法定代表人
或授權代表(簽字): 或授權代表(簽字):
地址: 地址:
聯係人: 聯係人:
聯係電話: 聯係電話:
傳真: 傳真:
